Rice is the most important crop in Nepal, accounting for about 50% of the country’s total agricultural area and production (MoALD, 2020). It is the primary staple food, ranking first among cereals in terms of area, production, and its impact on livelihoods. Chitwan, in central Nepal, is a particularly significant area for rice production.
Under the Farmers’ Organizations for Asia (FO4A) project, implemented nationally by the Nepal Agriculture Cooperative Central Federation Limited (NACCFL) and co-financed by the International Fund for Agricultural Development (IFAD) and the European Union (EU), support was provided for a business plan that included establishing a women-led rice processing mill in Kathar, Chitwan. This initiative was spearheaded by the Women Small Farmers Agriculture Cooperative Limited (SFACL), a women-led cooperative with over 1,850 female farmer members, established in 2004 in Khairhani Municipality, Chitwan District.
The establishment of this cooperative has brought about significant social, economic, and agricultural impacts, particularly in areas where women play a crucial role in farming. By providing a collective platform, the cooperative empowers women within its operational area to engage actively in agricultural activities. The village offers numerous opportunities for fish farming, livestock husbandry, paddy cultivation, and commercial agriculture.










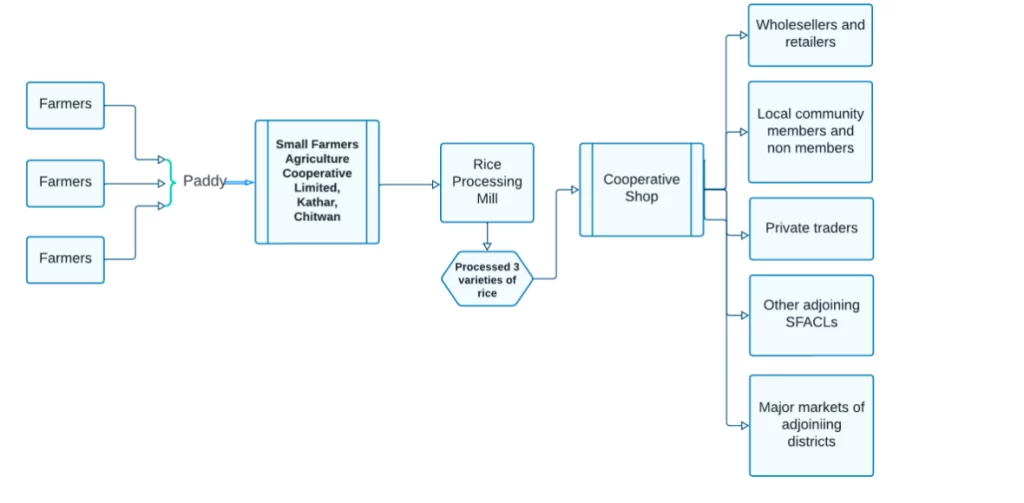
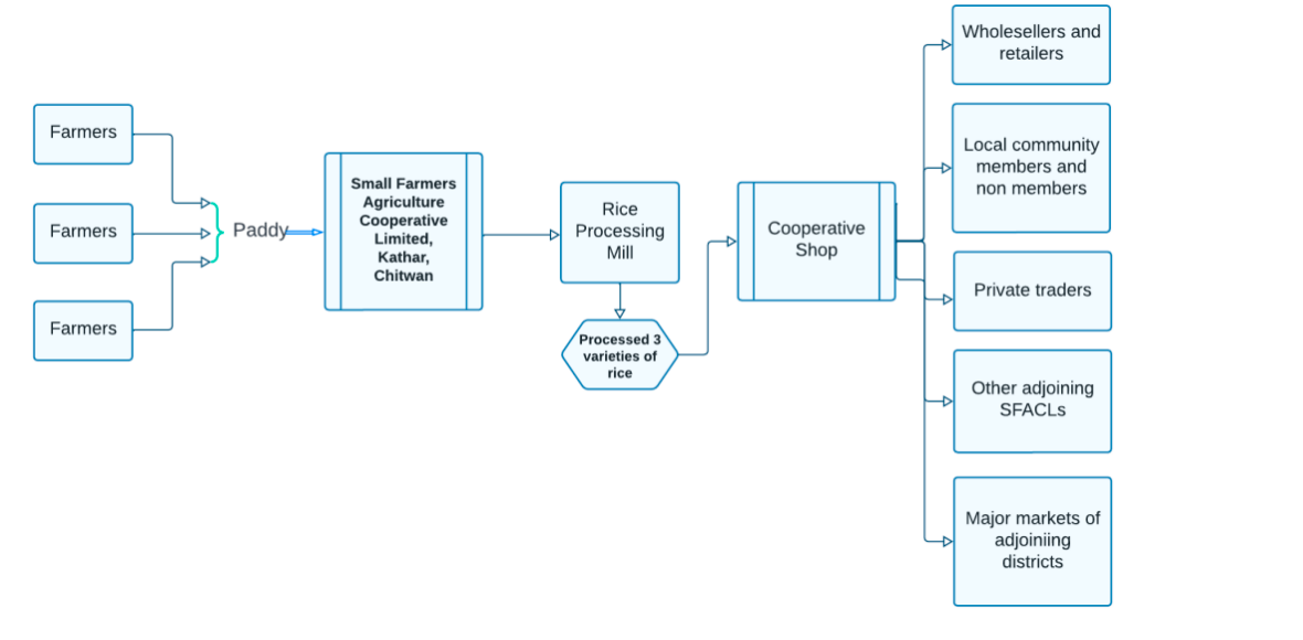
The cooperative tailors its services to meet the specific needs and demands of its members. It operates from a well-equipped office that consistently provides a range of services to its members. Notably, the cooperative has initiated a rice processing mill, with over 50% of its farmer members actively involved. The primary focus is on promoting rice and paddy production by its most vulnerable members—women farmers from impoverished backgrounds.
The cooperative works closely with its members to cultivate paddy and provides both technical and non-technical support throughout the production cycle. Beyond offering training on improved farming practices, it empowers farmers financially through short- and medium-term loans. It also facilitates the procurement and marketing of paddy at competitive prices across multiple districts. Moreover, the cooperative manages facilities for rice storage, collection, and packaging, which are accessible to all members, further strengthening its role as a key player in supporting local agriculture.
Before the intervention plan, the SFACL encountered several operational challenges that impeded its growth. These included limited market access, insufficient working capital, and a lack of technical expertise. Although SFACL was the sole agricultural cooperative in the region with little direct competition, it struggled to penetrate larger markets and scale its production. The absence of a strong distribution network, coupled with a limited understanding of market dynamics, further constrained its growth potential.
Despite these challenges, SFACL made significant efforts to identify and address its weaknesses. The support provided through the project has been instrumental in this process, serving as a critical catalyst for overcoming these obstacles and enhancing the cooperative’s capacity for sustainable development.
With financial support from the Prime Minister Agriculture Modernization Project (PMAMP) of the Government of Nepal, Khairheni Municipality, and Sana Kisan Bikash Laghubitta Bittiya Sanstha Limited (Small Farmers Development Program), as well as technical assistance from the Nepal Agriculture Cooperative Central Federation Limited (NACCFL), the cooperative has successfully implemented its approved business plan. This support has been focused on two key areas: working capital and human resources.
The working capital has been strategically allocated to enhance market activities, including logistics, operations, marketing, market research, and the exploration of new markets. This financial boost has been instrumental in strengthening the cooperative’s go-to-market strategy. In parallel, under the human resource plan, SFACL has appointed skilled technical personnel to further enhance its operational capacity and ensure the successful execution of its initiatives.
By effectively allocating these resources, SFACL has successfully improved market penetration, expanded its customer base, and established strategic collaborations with other SFACLs and retail chains. As a result, the cooperative is now producing over 4 metric tons of three rice varieties per month. All of this production is absorbed by local markets and major markets in nearby districts, such as Makawanpur and Dhading, reflecting the cooperative’s growing presence and impact in the region.
Moreover, the cooperative’s interventions have significantly impacted the lives of its women farmer members, both socially and economically. The key benefits brought by the supported projects include:
- Market Assurance: Farmers are guaranteed a market for the paddy they produce, ensuring stable demand and reducing market uncertainties.
- Income Growth: By March 2024, 70% of paddy producers reported a 20% increase in income. This boost came from selling their paddy to the cooperative and sharing profits from the cooperative’s rice trading operations.
- Access to Machinery: SFACL has established a small-scale custom hiring center, allowing women farmers to access user-friendly machinery for paddy planting. This initiative significantly reduces the labor and time required for manual paddy plantation, making the process more efficient and less burdensome for the women involved.
These efforts have enhanced productivity, improved incomes, and empowered women farmers to contribute more effectively to their households and communities.
Sunmaya Chaudhary, Kathar, Chitwan
My name is Sunmaya Chaudhary, a proud member of SFACL Kathar, group number 97, and a paddy producer. Before the cooperative established its rice mill, middlemen would visit my field, and I had no choice but to sell my crops at whatever price they offered. However, now I sell directly to the cooperative at a much better rate. For example, I grow Jeera Masino rice, and the cooperative pays me NRs. 5 more per kilogram than what I used to receive.
Additionally, I rent a tractor from the cooperative, which has made a huge difference in saving both time and effort. It has significantly reduced the labor required for planting paddy manually, and I’ve also saved on the labor costs I used to pay for manual work. This support from the cooperative has truly transformed my farming experience, making it more efficient and profitable.





Comments are closed